陕西西安疫情最新消息:新增本土确诊病例情况汇总 陕西西安疫情最新消息:新增1例本土确诊病例 〖A〗、月2日西安新增1例本土确诊病例,为27岁男性,系集中隔离期间发现,诊断为轻型。 具体信息如下:病例基本情况性别与年龄:男性... admin2026-02-03
10月新疆等地新冠肺炎新增确诊病例和无症状感染者情况 新疆10月12日0至24时,新增无症状感染者339例,新增确诊病例64例!0月12日0—24时,全国新增确诊病例13例,其中境外输入7例... admin2026-02-03
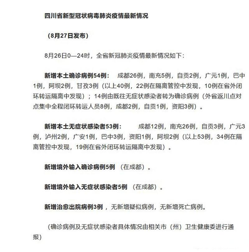
四川昨日新增本土无症状感染者情况及成都疫情相关病例详情 四川昨日新增本土无症状感染者2例,为省外返蓉人员〖壹〗、月7日成都市新增2例境外输入无症状感染者,无新增本土确诊病例。以下是具体... admin2026-02-03
31省份每日新增本土确诊病例数及分布情况汇总 31省份新增61例本土确诊广东22例〖壹〗、月3日0—24时,全国31个省(自治区、直辖市)和新疆生产建设兵团报告新增确诊病例2... admin2026-02-03
大连12月9日疫情情况及京东健康上市首日市值超阿里健康 大连12月9号疫情严重吗不严重。12月9日0-24时,辽宁省新增本土阳性感染者153例(112例为隔离医学观察场所检出人员)。其... admin2026-02-03
3月14日中国本土单日新增确诊超5000例,吉林省最严重 3507+1647!本土单日新增超5000 月14日中国本土单日新增确诊病例3507例、无症状感染者1647例,合计超5000例。... admin2026-02-03
吉林新增11例本土病例 石家庄新增11例确诊 详情公布 吉林新增11例本土病例〖壹〗、月9日0-24时,吉林省吉林市新增11例本土确诊病例,均为舒兰市关联病例,同时新增2例无... admin2026-02-03
「石家庄鹿泉疫情」新增4例确诊,一人来自满洲里致4人感染 石家庄鹿泉疫情最新消息:新增4例确诊〖壹〗、石家庄鹿泉区新增的4例确诊病例主要分布在鹿泉区山尹村镇普兴电子搬迁项目工地宿舍。具体信息如下:... admin2026-02-03
3月2日新增本土确诊54例涉13省份详情及相关病例情况 3月2日新增本土确诊54例涉13省份(附详情) 〖A〗、月2日0—24时,31个省(自治区、直辖市)和新疆生产建设兵团报告新增本土确诊病例54例,涉及13个省份... admin2026-02-03
11月2日31省区市新增本土确诊病例情况汇总 11月2日31省区市新增本土确诊93例 甘肃:14例,其中天水市13例、兰州市1例。北京:9例,均在昌平区,含1例由无症状感染者转为确诊病例。内蒙古:6例,均在阿拉善盟。... admin2026-02-03