11月10日31省区市新增本土确诊病例情况汇总 11月10日31省区市新增39例本土确诊 月10日31省区市实际新增本土确诊病例为47例,而非39例 。具体情况如下:总体确诊情况11月10日0-24时... admin2026-02-02
上海昨日新增10例境外输入确诊病例及本土病例情况汇总 上海昨日新增10例境外输入确诊病例 〖壹〗、境外输入病例总体情况3月22日0—24时,上海市通过口岸联防联控机制报告10例境外输入性新冠肺炎确诊病例。截至3月22日24时... admin2026-02-02
国家卫健委:每日新增确诊病例数及本土病例地区分布情况 国家卫健委:昨日新增确诊病例25例,本土9例均在新疆 〖A〗、月11日0—24时,全国新增确诊病例25例,其中本土病例9例均在新疆,其余为境外输入病例,无新增死亡病例。... admin2026-02-02
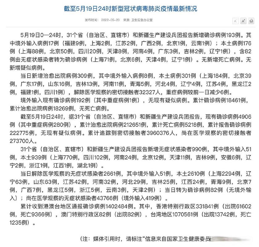
5月19日31省疫情新增本土确诊病例情况,含台湾地区数据 5月19日31个省疫情新增本土确诊病例最新情况 上海:88例,其中71例由无症状感染者转为确诊病例 。北京:50例 ,其中6例由无症状感染者转为确诊病例。四川:20例。天津:8例... admin2026-02-02
5月成都广安等地新冠肺炎新增本土确诊及无症状感染者情况 5月24日成都无新增本土确诊病例和无症状感染者 〖A〗、当日未报告新增本土确诊病例及无症状感染者,表明本地疫情传播链已得到有效控制。... admin2026-02-02
31省份每日新增本土确诊病例情况,含各省市具体分布 1月24日31省份新增本土确诊18例(涉6省市) 月24日0—24时,31个省(自治区、直辖市)和新疆生产建设兵团报告新增本土确诊病例18例,涉及6个省市... admin2026-02-02
11月25日31省区市新增本土确诊4例情况(上海大连等地) 11月25日31省区市新增本土确诊4例(在上海大连)〖壹〗、月25日0—24时,31个省(自治区、直辖市)和新疆生产建设兵团报告... admin2026-02-02
1月10日国家卫健委通报:新增本土确诊病例110例分布情况 国家卫健委:昨日新增本土确诊病例110例 〖One〗、月10日0—24时,国家卫健委通报新增本土确诊病例110例... admin2026-02-02
北京新增境外输入确诊病例情况及本土确诊病例相关信息 北京新增1例境外输入确诊病例 月5日0时至24时,北京市新增报告境外输入新冠肺炎确诊病例1例 ,治愈出院病例2例,无新增本地确诊病例 。... admin2026-02-01
国家卫健委每日新增确诊病例数及分布情况(含本土与境外输入) 国家卫健委:昨日新增确诊16例,其中本土7例 〖A〗、月20日0—24时,全国新增确诊病例16例,其中境外输入9例,本土7例(天津5例,上海2例);无新增死亡及疑似病例... admin2026-02-01