撞到人的电动车往后逃逸,纵然此次事故不算严峻,交通警察也会开启立案展开追查。可是,实际的状况是,这种类型的案件有时候会因为线索不够充足从而陷入到僵持的局面之中,这样的情形自然而然地就会引发出一个问题:要是交通警察长时间都没办法侦破此案,会不会转交给其他的部门去进行处理?
案件移交的法律依据
即便交警部门在着手侦办交通事故逃逸案件之际陷入瓶颈状况,实际上也存在着移交这一情形的可能性。按照我国法律规定,案件的管辖情况并非始终固定不变。要是经过调查发觉案件有可能牵涉到刑事犯罪活动,所涉范畴已超越交警所拥有的行政处罚权限,那么就必定要移交给刑侦部门去开展立案侦查工作。
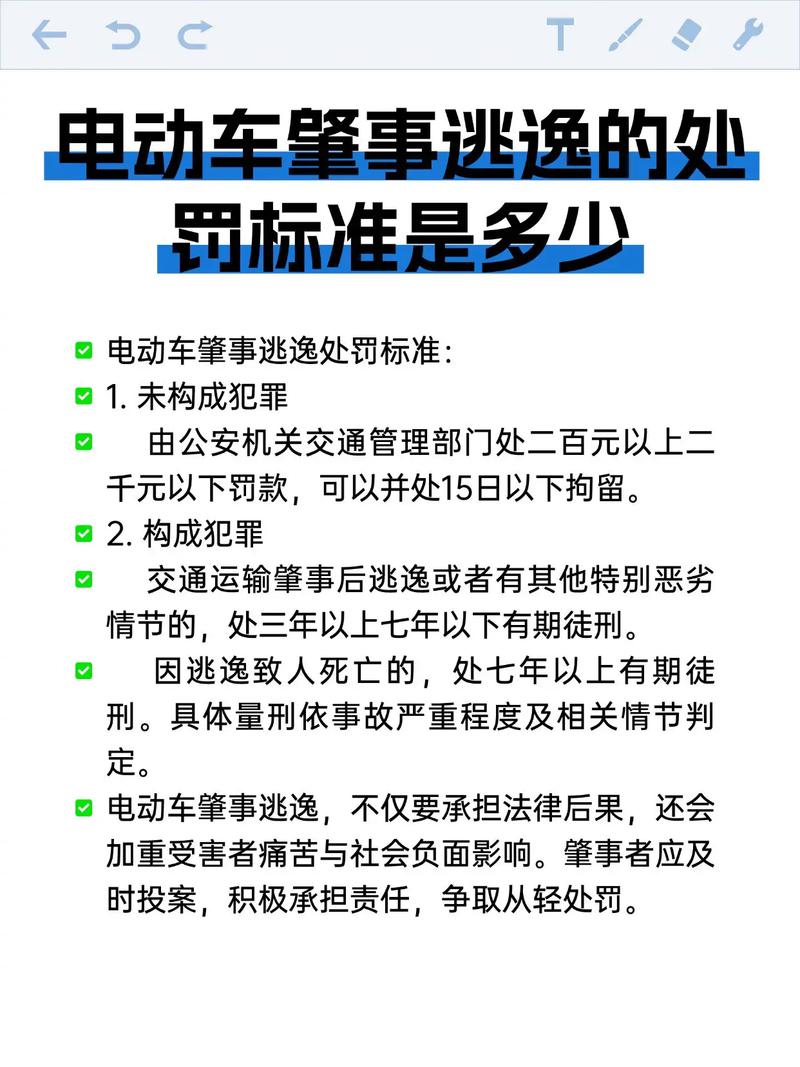
对于电动车逃逸而言,要是致使人员出现重伤、死亡这般严重后果,那就有可能涉嫌交通肇事罪。这时,蜀山交警大队会依据法律规定,把案件相关材料转交给具备管辖权的公安机关刑事侦查部门。这种移交属于法定的职责区分,其目的在于保证案件能够由更为专业的执法力量去展开调查。
什么情况下会移交
通常而言,案件移交是基于两个核心因素的,这两个因素即是:案件的性质,侦办的难度。举个例子来说,对于那种情节轻微,财产损失小,仅仅只是刮蹭逃逸的状况,交警普遍会自行开展调查进而进行处理的。然而要是出现线索中断,无法确定肇事者身份,与此同时案件又达不到刑事立案标准的情况,那么长期搁置下去也会演变成一个问题的。
于实践当中,要是交警将现有的手段全部用尽(像是去调取监控、开展走访排查)之后依旧没办法把案件侦破,并且案件自身又有着一定的社会危害性,那么有可能会依据内部规定,向上级公安机关进行提请,从而协调其他警种给予支援,又或者会把相关的信息通报给辖区派出所,使其被纳入到日常的治安防范工作里面。
不立案的可能性极低
要明确的是,在发生事故之后出现逃逸情况,立案当属基本原则,不论事故规模大小,逃逸这种行为本身已然违法,依据《道路交通安全法》来说,只要出现交通事故,当事人便存有义务去停车、去报警、去保护现场,逃逸直接冒犯了法律。
所以,哪怕仅仅是电动车出现了轻微刮擦状况之后选择逃逸,在接到报案这个行为之后,合肥蜀山交警都会开具《受案回执》,从而开启调查的进程。不进行立案的特殊情形极为少见,只有在经过初步调查,发觉报案所涉及的事实并不存在或者并不属于交通事故范畴的时候,才会作出不予以立案的判定。
逃逸面临的处罚后果
一旦电动车逃逸被查获,处罚是十分严厉的。要是事故未构成犯罪,公安机关能够依照法律对驾驶人处以200元以上2000元以下罚款,并且有可能并处15日以下拘留。这相比对普通事故的处罚可要重得多。
更为关键的是,要是逃逸行为致使事故责任难以认定的话,依据法律规定,逃逸者会承担全部责任。这表明,哪怕对方同样存在过错,逃逸者或许也得赔偿全部损失。这种于法律层面上的不利推定,是高悬在逃逸者头顶的利剑句号。
调查手段与难点
交警针对电动车逃逸展开调查,主要借助监控视频、现场痕迹以及证人证言。蜀山区道路监控网络相对密集,此情形为破案给予了有力支撑。警方会对案发地周边所有有可能拍到肇事车辆的摄像头展开排查。
不过难点同样十分显著,电动车外观存有相似之处,号管理相较于机动车而言不够严谨,倘若肇事者蓄意躲避监控或者驶入没有监控的区域,那么查找的难度便会大幅增加,另外,部分老旧小区以及背街小巷的监控覆盖不够充分,这也给追踪造成了实际的困难。
受害者的应对之策
身为事故受害者,最先要做的便是尽可能去记住肇事者的体貌特点、车辆颜色以及逃离方向,接着马上报警。要妥善保护好现场,别去移动散落物品。这些信息乃是破案的关键所在。
在进行报警之后,应当以积极主动的态度去配合交警开展做笔录的工作,从而将自己所知晓的全部线索予以提供。要是案件的进展呈现出缓慢的态势,那么能够依据相关法律规定向负责办案的单位去询问案件的进展情况。与此同时,自身还得及时前往就医并且妥善保留所有的医疗费用单据,以此方便在日后进行索赔。千万不要因为损失较小或者害怕麻烦就选择放弃追究责任。
倘若您很不幸地遭遇到了这类事故,除了去报警之外,您觉得还有哪些能够起到有效作用的办法,可以去协助警方迅速锁定逃逸的电动车呢?欢迎在评论区当中分享您的看法,也请进行点赞给予支持,从而让更多的人了解怎样去维护自身的权益。


还没有评论,来说两句吧...